南方plus 周人果 lanisky03 2020-12-30 200 0
官方 天下粤商:拓展粤商产业资源,网罗广府商家商业信息 *进入频道
官方 网站建设:企业、政府、学校网站建设、开发、运营,3D网页开发(广州13423640808,深圳13922266979,微信同号) *在线咨询
官方 全能网队:让企业内低性价比的网站运营/设计师下岗!网站运营/SEO/SEM/AI优化/品牌拓展/建站 *在线咨询
官方 丰业合作社:广东省级示范社,30多年原产地批发供应荔枝、圣女果、番石榴、火龙果等 #13922255007 *在线咨询 *填写收购意向

为贯彻落实《粤港澳大湾区发展规划纲要》,深化粤港澳大湾区在文化和旅游领域合作,共建人文湾区和休闲湾区,近日,文化和旅游部、粤港澳大湾区建设领导小组办公室、广东省人民政府联合印发《粤港澳大湾区文化和旅游发展规划》(以下简称《规划》)。
《规划》包含指导思想、规划原则、发展目标、共建人文湾区、构筑休闲湾区和保障措施六个部分,旨在全面准确贯彻“一国两制”方针,坚持贯彻新发展理念,加快构建新发展格局,支持港澳特区巩固提升竞争优势,充分发挥广东改革开放先行先试优势,支持港澳更好融入国家发展大局,推动粤港澳大湾区文化和旅游交流合作与协调发展,繁荣发展文化事业和文化产业,建设具有国际影响力的人文湾区和休闲湾区。
《规划》明确,到2025年,人文湾区与休闲湾区建设初见成效。文化遗产有效保护传承,文化艺术精品不断涌现,公共文化服务体系和文化产业体系更加健全,社会文明程度得到新提高,公民文明素质明显提高,人民精神文化生活日益丰富,粤港澳合作更加深入,市场发展活力充沛,中外人文交流互鉴成效显著,打造一批具有广泛影响力的示范项目、示范区。到2035年,宜居宜业宜游的国际一流湾区全面建成。粤港澳大湾区文化事业、文化产业和旅游业实现高质量发展,社会文明程度达到新高度,文化软实力显著增强,中华文化影响力进一步提升,多元文化进一步交流融合,世界级旅游目的地竞争力、影响力进一步增强。
《规划》围绕人文湾区和休闲湾区建设,统筹推进粤港澳大湾区文化和旅游发展,明确了塑造湾区人文精神、推动文化繁荣发展、促进中外文化交流互鉴、优化旅游市场供给、创新旅游推广体系、完善旅游市场发展环境等几方面任务。《规划》从组织实施、政策保障和防范化解风险三方面为相关任务落实提供支撑。
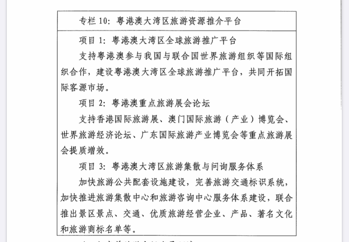
《规划》设置11个专栏36个项目,通过实施粤港澳大湾区文化遗产保护传承工程,开展青少年交流重点项目、重点艺术交流活动,建设公共文化服务设施重点项目、文化产业园区和展会项目、文化协同发展平台,开发特色旅游产品、特色旅游项目,推进滨海旅游重点建设项目,完善旅游资源推介平台,深化旅游人才培养等,推动粤港澳大湾区在“十四五”期间构建和完善新时代艺术创作体系、文化遗产保护传承利用体系、现代公共文化服务体系、现代文化产业体系、现代旅游业体系、现代文化和旅游市场体系、对外文化交流和旅游推广体系,不断巩固文化和旅游发展相互促进、相得益彰的良好局面。
下一步,在粤港澳大湾区建设领导小组框架下,广东、香港、澳门将加强沟通协调,依托粤港澳文化合作会议、粤港澳大湾区城市旅游联合会等文化、旅游合作工作机制,推进规划实施,确保《规划》确定的主要目标和重点任务落实到位。
《规划》专栏项目详尽内容见下图▼











【记者】周人果